На Сергея Лаврова возложены обязанности вице-мэра Бердска по строительству
Строительную отрасль в Бердске с 6 октября временно курирует первый заместитель главы администрации Сергей Лавров. На него возложены дополнительные обязанности после увольнения вице-мэра по строительству Юрия Чудновца.
Напомним, Юрий Чудновец через полгода после трудоустройство в мэрию Бердска в октябре 2024 года прошел процедуру банкротства. Узнав об этом, прокурор Бердска Аркадий Козлов воспротивился, что банкрот занимает руководящую должность в администрации города. Прокурор потребовал уволить Чудновца, но мэр Бердска Семён Лапицкий отказался. И прокурор подал иск в суд. Но до заседания не дошло, так как 3 октября чиновник-банкрот уволился по собственному желанию.
Полный комплекс городского хозяйства
Сразу же, в первый рабочий день после ухода Чудновца, с 6 октября на первого заместителя главы администрации Бердска Сергея Лаврова, курирующего ЖКХ, транспорт, дорхоз и всё городское хозяйство, возложили дополнительные функции в сфере градостроительства. Это сделано в соответствии с распоряжением о распределении обязанностей между главой города и муниципальными служащими, замещающими должности муниципальной службы высшей группы должностей.
Теперь 42-летний Сергей Лавров ответственен за достаточно большой пласт жизнедеятельности Бердска и вопросы его безопасности, а также его перспективное развитие. Кроме того, в периоды отсутствия главы Бердска Сергей Лавров исполняет его обязанности.
Напомним, специалист в сфере теплоэнергетики новосибирец Сергей Лавров, имевший трехлетний период руководящей работы в МУП «КБУ», в январе 2024 года был принят на должность первого заместителя главы Бердска. Принимая его на работу, бывший мэр Роман Бурдин поставил приоритетные задачи: найти все возможные источники финансирования для подготовки к отопительному периоду и произвести структурные изменения в сфере ЖКХ Бердска.
В 2024 году Бердску не дали паспорт готовности к зиме из-за замечаний Ростехнадзора. В 2025 году паспорт готовности получен.
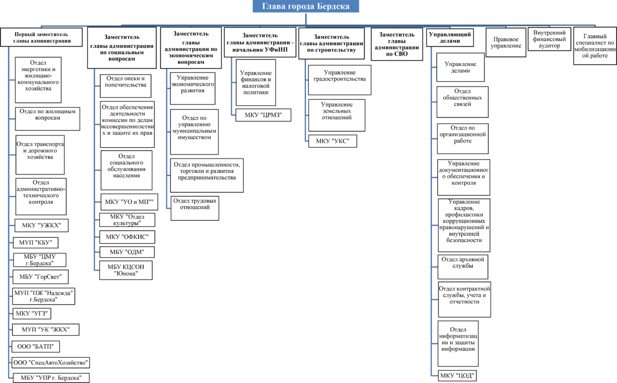
Кто управляет Бердском в 2025 году
В штатном расписании у главы Бердска Семёна Лапицкого (управляет городом с 13.02.2025) предусмотрено шесть заместителей.
- Первый замглавы администрации (курирует ЖКХ) – с 25.01.2024 Сергей Петрович Лавров
- Заместитель по экономическим вопросам – с 26.06.2024 Вера Евгеньевна Шляхто
- Заместитель по социальным вопросам – с 15.05.2023 Ольга Васильевна Добролюбская
- Заместитель по строительству – должность вакантна с 03.10.2025
- Заместитель по финансам и налоговой политике – с 11.06.2024 Евгения Викторовна Малышева.
- Заместитель по вопросам СВО – должность утверждена 03.07.2025, но назначения не было.
